
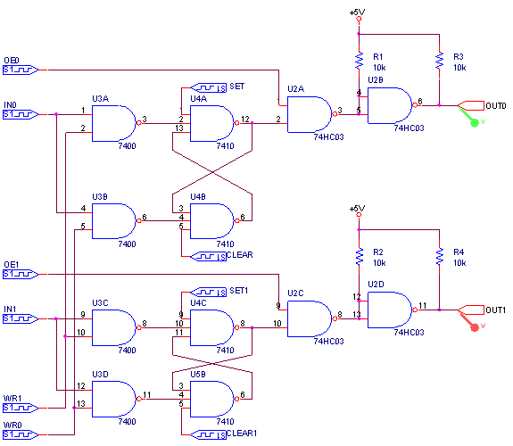
< 2 Bit RAM Circuit >
OE0, OE1 – Output Enable Bit 0, Bit 1
IN0, IN1 – Input Bit 0, Bit 1
WR0 – Write ‘0’, WR1 – Write ‘1’
– Bit 0 Input Setting(0s ~ 60us), Bit 1 Input Setting(60us ~ 90us)
OE0, OE1 – Output Enable Bit 0, Bit 1
IN0, IN1 – Input Bit 0, Bit 1
WR0 – Write ‘0’, WR1 – Write ‘1’
– Bit 0 Input Setting(0s ~ 60us), Bit 1 Input Setting(60us ~ 90us)