
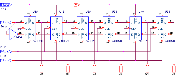
< 6bit Shift Register >
< Q0와 Q1을 ‘1’로 Preset 한 후 Shift Right 확인 >
< Count Up/Down Counter >
< UD 값이 ‘1’이면 Count-Up, ‘0’이면 Count-Down >
< Asynchronous Decimal Counter >
< Synchronous Decimal Counter >
< Decimal Counter Simulation >